
广西壮族自治区数字证书认证中心有限公司(简称“广西 CA”)成立于2003年3月,由自治区工业和信息化厅授权组建,中国质量认证中心控股。作为自治区唯一获得国家工信部行政许可的电子认证服务机构,我公司拥有全面的技术团队专注于技术创新与产品研发以及成熟的客服体系全力为客户提供专业服务。

目前我公司的电子认证、电子签章、数字身份相关产品和集成实施等服务已辐射区政府、区人大、区政协、自治区发改委、自治区工信厅、自治区文旅厅、自治区人社厅等区内各地市的人民政府及其委办厅局单位。涵盖自治区人民医院、广西中医药大学第一附属医院等区内 60 多家医疗机构、14 个地市的公共资源交易中心。同时,公司还建设了“中国-东盟数字证书认证中心”项目,立足广西,面向全国,走向东盟,让电子认证更好地服务“一带一路”建设。增强公司实力,服务国家战略,公司已获得电子认证服务使用密码许可证、电子认证服务许可证、电子政务电子认证服务机构、高新技术企业认定、专精特新中小企业认定、企业技术中心认定、涉密信息系统集成和软件开发乙级资质、数字广西建设标杆企业等政府认定,ISO9001、ISO27001、ISO20000等三项管理体系认证证书。取得软件著作权登记证书35项,商标注册证6项,发明专利2项。
电子采购与招投标业务系统电子认证整体解决方案
随着信息技术的快速发展,传统招投标方式因其繁琐低效已难以满足现代政府和企业的高效监管与网络化转型需求。广西CA针对这一问题,致力于打造一套招投标系统的全方位安全解决方案,旨在通过电子认证服务,实现招投标活动的便捷、高效、安全、透明。
本解决方案依托电子认证服务,构建了一个包含身份认证、数字签名、数据加密及时间戳四大核心功能的安全支撑体系。通过这一体系,确保招投标活动的全流程无纸化、身份可信、行为可追溯、数据防篡改、时间精确记录,为电子化招投标全流程(发标、投标、开标、评标、定标)提供坚实的安全保障。

全流程社保申报安全解决方案
该方案旨在解决社保业务办理过程中长期存在的“办理难、排队长”等痛点问题,通过深度融合互联网技术和大数据分析,实现业务单据的无纸化管理,不仅提升了业务处理的效率,也确保了电子文档的法律效力,同时顺应了当今社会对节能环保的迫切需求。
广西CA的全流程社保安全电子化解决方案,构建了一个统一的电子化处理体系,实现了从业务申报、审核、签章到归档的全程电子化。通过多终端申报方式,用户可以在手机、电脑等设备上随时随地完成社保业务的申报和查询,极大地方便了群众办事。同时,多样化的签章机制也为用户提供了更加灵活和安全的身份验证方式。
医疗行业电子认证服务整体解决方案
“易签助手”是一款专为医疗行业设计的电子认证服务整体解决方案。该方案利用先进的移动技术和电子签名技术,助力医疗机构高效完成各类关键文件的电子签名流程,包括电子病历、电子处方、检验报告单、住院手续文件及患者知情同意书等。通过这一方案,医疗机构能够提升工作效率,确保数据安全,同时为患者提供更加便捷的服务体验。
核心功能
智能终端安全模块——该模块将私钥运算部分安全地分割存储于手机和服务端,有效防止数据泄露和非法访问。
数字证书全生命周期管理——通过软、硬件平台实现移动端数字证书的全生命周期管理,包括证书的生成、存储、更新和销毁等。
电子签名流程优化——简化电子签名流程,使医疗机构能够快速完成各类文件的签署。同时支持多种签名方式,满足不同场景的需求。
法律效力保障——所生成的电子签名具有法律效力,符合相关法律法规的要求。
应用效果
提升工作效率——通过电子签名,医疗机构可以大大缩短文件签署的时间,提高工作效率。
确保数据安全——采用先进的加密技术和安全机制,确保电子签名的数据安全,防止证书被滥用或丢失。
提升患者体验——患者可以通过移动设备随时查看和签署相关文件,无需亲自前往医疗机构办理手续。

电子合同电子认证服务整体解决方案
广西壮美云签平台依托先进的技术支持和深厚的行业经验,整合了最新的电子签名技术和法规要求,为用户提供了一个高效、安全的电子合同签署环境。平台采用了多重加密技术和身份验证机制,确保合同签署过程中的数据安全和身份真实性。同时,平台还支持多种电子签名方式,包括数字签名、手写签名等,满足不同用户的个性化需求。
广西壮美云签平台应运而生,针对这一行业趋势及安全保障需求,提供一站式电子合同在线签署解决方案。该平台整合先进技术和法规要求,为企业和个人便捷、安全地进行电子合同签署保驾护航。

电子政务统一认证平台整体解决方案
基于自然人信息,法人单位信息等认证资源,通过权威库核验,我公司为广西数字政务一体化平台建设全区统一可信任的身份认证系统,并且完成与国家政务服务平台对接,实现“一次认证、全网通办”。建设权威、规范、安全、可信的全区统一电子印章系统,进一步规范政务服务单位电子印章全流程管理,具备电子印章管理、电子签章认证、客户端电子签章等功能,实现可信数据认证电子签名应用。制定自治区电子印章管理标准规范,明确电子文件、电子证照、电子签章的法律效力。

商用密码应用安全性评估解决方案
新的《商用密码管理条例》的出台,对商用密码应用的安全性提出了更高的要求。为此,全国范围内正积极开展商用密码应用安全性评估工作,旨在确保各企事业单位的密码应用符合国家法规和标准要求,从而提升整体信息安全防护水平。
我们特别定制了一套综合服务体系,提供从密评咨询、方案策划、合规密码应用改造到备案协助等一系列全程服务。通过严格遵守并贯彻《信息安全技术 信息系统密码应用基本要求》(GB/T 39786-2021),我们的服务致力于引导客户实现“基于评估推动整改,以整改带动整体优化”的目标,在确保有效控制成本和提高效率应对商用密码安全性评估的同时,积极推动客户信息化建设的安全性和先进性。

检验检测行业电子认证服务整体解决方案
检验检测认证行业在快速发展中,机构数量和报告产出量持续攀升,我国已成为全球出具检验检测认证证书、报告最多的国家,但面对全国3万余家检测机构每年约4亿多份报告的质量监管挑战。纸质报告存在制作成本高、流通效率低、易伪造等问题,对行业的公信力和健康发展构成了制约。
本方案采用先进的云计算和大数据技术,构建基于B/S架构的电子认证服务系统。系统由前端展示层、业务逻辑层、数据存储层和安全防护层组成,实现电子报告的生成、签名、认证、存储、查询等功能。通过实施本方案,可推动检验检测行业电子报告的广泛应用,提升行业公信力和健康发展水平。

可信智慧校园电子认证服务整体解决方案
随着信息技术的迅猛发展,智慧校园建设已成为高校信息化建设的重要方向。教育部发布的系列文件强调了密码技术在校园信息化建设中的重要作用,要求建立基于国产密码的身份认证、电子签章等支撑体系,以确保校园数据的安全、真实和完整。
本方案在保留高校原有无纸化业务流程的同时,通过PKI/CA的可信身份认证及电子签章技术为学校搭建密码应用支撑体系,助力学校招生、教学、教务、科研、办公等日常工作的智慧化管理升级,不仅可以确保数据的真实、合规与完整;还有助于提升教育教学质量,提高学校管理效率,促进教学资源的优化配置。
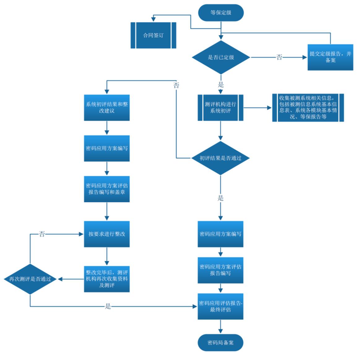
网络安全等级保护解决方案
信息系统等级测评依据《信息系统安全等级保护基本要求》《信息系统安全等级保护测评要求》,在对信息系统进行安全技术和安全管理的安全控制测评及系统整体测评结果基础上,针对相应等级的信息系统遵循的标准进行综合系统测评,提出相应的系统安全整改建议。
住建行业电子认证解决方案
根据住建部在《2016—2020年建筑业信息化发展纲要》中指出建筑业信息化是建筑业发展战略的重要组成部分,也是建筑业转变发展方式、提质增效、节能减排的必然要求,广西CA作为专业的数字证书和电子认证服务提供商,致力于通过电子签名/电子签章技术,协助建筑行业实现全程数字化管理,打通工程资料签署的堵点、难点,推动行业数字化、便捷化发展。
广西CA以数字证书为基础,在线“电子签名/电子签章”为抓手,协助建设、施工、监理等单位实现工程资料编制、审批、签章、归档及管理等全程数字化,形成完整、合法、可追溯的电子化工程资料,建立电子化工程资料管理平台,实现工程资料的数字化存储、查询、追溯和管理功能,提高资料管理的效率和便捷性。
广西壮族自治区数字证书认证中心有限公司
电话:400-0771-110
邮箱:office@gxca.com.cn
总部地址:广西南宁市良庆区飞云路6号GIG国际金融资本中心T1塔楼28楼28B号室
营业厅地址:南宁市青秀区桂春路14号一楼(地铁3号线埌西站B出站口左侧步行10米)
网站:www.gxca.com.cn