无障碍浏览
内部工作人员登录
主任信箱
English
首页
关于我们
中心简介
资质与采信
信息公开专栏
声明
我们的服务
产品认证
体系认证
农食认证
技术服务
国际认证
特色业务
培训业务
服务认证
联盟认证
CCC产品认证
CQC标志认证
环保认证
资源节约(节能、节水)认证
低碳认证与核查
国家推行自愿性产品认证
绿色产品认证
Ⅱ型自愿认证
ISO 9001认证
ISO 14001认证
ISO 45001认证
ISO 13485认证
ISO 10015认证
ISO/IEC 27001
ISO/IEC 20000认证
IQNET
IQNet SR10认证
IATF 16949
SA 8000认证
HSE评价
能源管理体系认证
供应链安全管理体系认证
资产管理体系认证
业务连续性管理体系认证
商品售后服务评价
物流服务认证与评价
知识产权管理体系认证
合规管理体系认证
测量管理体系认证
中国有机产品认证
中国良好农业规范认证
GLOBALGAP认证
HACCP认证
ISO 22000认证
FSSC22000认证
乳制品HACCP/GMP认证
绿色市场认证
BRCGS认证
良好生产规范认证
雨林联盟(RA)认证
健康美容服务认证
有机产品认证示范区创建
FAMI-QS认证
可追溯体系认证
道地药材产品认证
电子认证
低碳技术认定
应对气候变化服务
组织温室气体清单核查业务
能源审计
绿色技术评价
节能量审核
合同能源管理项目减免税审核
合同能源管理服务认证
固定资产投资项目节能评估
建筑质量服务
技术评价
第二方审核服务
近零能耗建筑评价
碳达峰碳中和量化评价整体方案
碳中和核查业务
人工智能与数据要素服务
区块链评价服务
ESG业务
商用空调施工安装服务评价业务
数据中心认证及评价
CB认证
IECEx认证
CE认证
RoHS认证
PSE认证
中新EEMRA签署及实施
出口沙特认证
GC标志认证
能源之星(美国EPA)
阿曼能效标签计划
UKCA认证
JPEA列名
现代服务业评测中心
公共应急业务评测操作中心
绿色制造评价中心
功能安全中心
智能制造评测中心
生态价值评测业务操作中心
培训业务
01无形资产和土地服务
02建筑工程和建筑物服务
03批发业和零售业服务
04住宿服务;食品和饮料服务
05运输服务
06邮政和速递服务
07电力分配服务;通过主要管道的燃气和水分分配服务
08金融中介、保险和辅助服务
09不动产服务
10不配备操作员的租赁或出租服务
11科学研究服务
12电信服务;信息检索和提供服务
13支持性服务
14在收费或合同基础上的生产服务
15保养和修理服务
16公共管理和整个社区有关的其他服务;强制性社会保障服务
17教育服务
18卫生保健和社会福利服务
19污水和垃圾处置、公共卫生及其他环境保护服务
20成员组织的服务;国外组织和机构的服务
21娱乐、文化和体育服务
22家庭服务
联盟认证
行业解决方案
电子产品
家电和燃气具
交通运输
电工电器
输配电和工业电器
低碳和绿色发展
新能源和储能
认证与组织提升
农产品与食品
证书查询
联系我们
首页
后退
前进
刷新
光标
纯文本
大字
小字
指针
配色
白底黑字蓝链接
蓝底黄字白链接
黄底黑字蓝链接
黑底黄字白链接
页面原始配色
放大
缩小
语音
增加音量
减少音量
增加语速
减少语速
指读
连读
显示屏
帮助
退出
当前音量
100%
×
简体
繁体
拼音开关
首页
>
我们的服务
>
国际认证
>
IECEx认证
>
认证申请
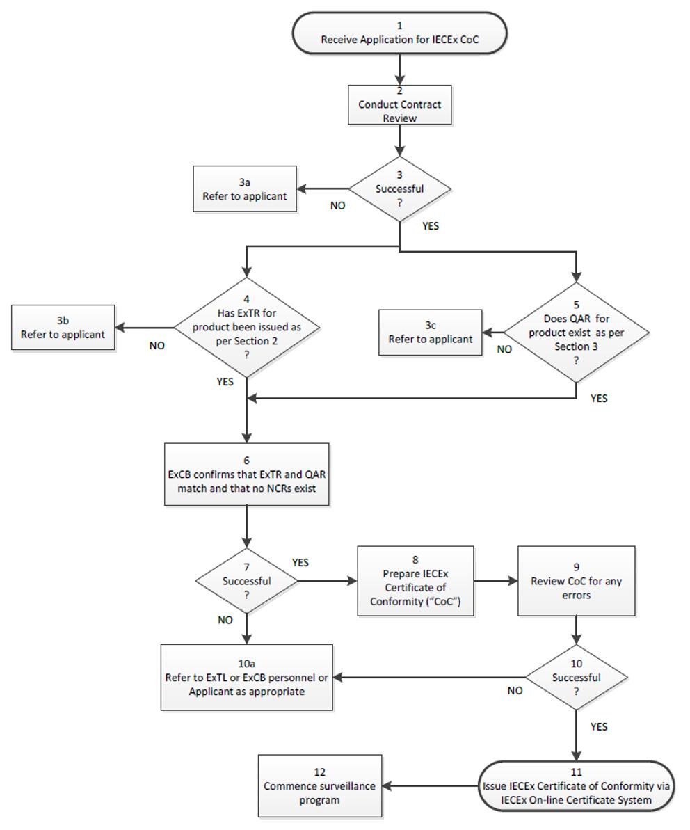
IECEx CoC认证流程
发布时间 2023-06-14 16:03
浏览
DNE LASER Has Successfully Launched Its Latest lineup — D-Power