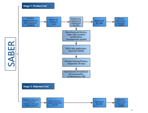
Flow Chart for Certification of Products Exported to Saudi Arabia
Origin:
Website:
saber.sa
Note:
1. The requests shall be initiated by importers inside Saudi Arabia.
2. Starting from January 1, 2021, all products entering the Saudi Arabian market must be registered through SABER platform and obtain the Certificate of Conformity. Be sure to register certificates to avoid delays in customs clearance and withdraw samples for local laboratories.

